Les consoles de salon se rapprochent de plus en plus de la puissance des PC. Mais les deux grands pontes que sont Sony et Microsoft ont eu une idée plutôt perturbante pour les joueurs. C’est de créer un concept de consoles mid-gen. Comprenez une console qui se veut plus puissante mais qui gardera le même catalogue de jeux.
Après la PS4 Pro c’est donc au tour de la Xbox One X d’arriver sur le devant de la scène. On casse la tirelire ou pas ?
Est-ce vraiment la console la plus puissante ?
Il est amusant de voir un argument de vente tel que “la plus puissante du marché”. Autant de suite fournir des cailloux au pc’istes. En effet ceux-ci auront dans tous les cas toujours une longueur d’avance dans ce domaine. Même s’il est vrai que sur papier la Xbox One X se veut loin devant sa concurrente direct la PS4 Pro. Mais le simple fait d’avoir de la puissance ne veut pas toujours dire qu’elle est bien utilisée.
Tableau comparatif
| Xbox One | Xbox One S | Xbox One X | |
| CPU | 1.75GHz 8-core AMD custom “Jaguar” CPU | 1.75GHz 8-core AMD custom “Jaguar” CPU | 2.3GHz 8-core AMD custom “Jaguar” CPU |
| GPU | Integrated AMD graphics clocked at 853MHz with 1.31 teraflops of performance | Integrated AMD graphics clocked at 914MHz with 2.1 teraflops of performance | Integrated AMD graphics with 6 teraflops of performance |
| Mémoire | 8GB DDR3 | 8GB DDR3 | 12GB GDDR5 |
| Stockage | 500GB, 1TB | 500GB, 1TB, 2TB | 1TB hard drive |
| Dimensions | 13.1×10.8×3.1 inches | 11.6×8.9×2.5 inches | 11.8×9.5×2.4 inches |
| Poids | 7.8 pounds | 6.4 pounds | 8.4 pounds |
| Couleurs | Noire et Blanche | Noire et Blanche | Noire |
| Lecteur Optique | Blu-ray/DVD | 4K/HDR Blu-ray drive | 4K/HDR Blu-ray drive |
| Réseau | Gigabit Ethernet, Wi-Fi A/B/G/N 2.4GHz and 5GHz | Gigabit Ethernet, Wi-Fi A/B/G/N/AC 2.4GHz and 5GHz | Gigabit Ethernet, 802.11ac dual band 2.4GHz and 5GHz |
| Ports | Power, HDMI in, HDMI out, 3x USB 3.0, S/PDIF, Kinect port, IR out | Power, HDMI 2.0a in, HDMI 2.0a out, 3x USB 3.0, S/PDIF, IR out | Power, HDMI 2.0a in, HDMI 2.0a out, 3x USB 3.0, S/PDIF, IR out |
| 4K Support | Non | Oui (uniquement pour les films) | Oui |
| HDR Support | Non | Oui | Oui |
| Date de sortie | 22 Novembre 2013 | 2 Août 2016 | 7 Novembre 2017 |
| Prix à la sortie | 500 € (500Gb) | 300 € (500Gb), 350 € (1Tb)
400 € (2Tb) |
500 € (1Tb) |
| Prix actuel | Plus en vente | 230 € (500Gb), 350 € (1Tb) | 500 € (1Tb) |
Voici le genre de tableau que l’on peut aisément retrouver sur le net. Mais pas toujours facile de faire le tri entre ce qui nous est utile et ce qui l’est moins. Tout d’abord on peut constater que la différence de puissance entre la Xbox One et la Xbox One S est très minime. Seul le processeur graphique est légèrement plus rapide ce qui permet éventuellement des calculs plus rapides mais pas au point que cela soit flagrant. Certes elle intègre la 4K mais uniquement dans le but de lire des Blu-Rays 4K car en aucun cas elle n’affichera des jeux en plus haute résolution que de du 1080p. Tandis que la Xbox One X fait clairement un bond en avant en termes de puissance graphique.
Et en clair ?
Mais voilà que je commence déjà à utiliser des termes techniques alors que le but de cet article est de tenter de clarifier le tout. Alors pour commencer rappelons tout de même les bases de la résolution. Une résolution détermine le nombre de pixels affichés à l’écran en vertical et horizontal. Par exemple lorsque l’on parle de 1080p cela représente une résolution de 1920 sur 1080 points. Bien entendu il faut que votre écran soit en mesure d’afficher autant de points sans quoi il vous dirait que la résolution n’est pas adapté à votre écran.
Voici de quoi vous faire une idée. On parlera donc de 480p, 720p, 1080p ou de 4K (nomenclature purement marketing car écrire “Blu-Ray 2160p” fait moins vendeur que “Blu-Ray 4K”). Le terme 4K désigne simplement le fait qu’un écran affiche une résolution égale ou supérieure à 4000 pixels en largeur (et oui, je sais qu’il n’y en à que 3840 mais j’imagine que 3,8K n’était pas plus vendeur).
On s’éloigne là non ?
Ceci étant expliqué revenons à nos moutons. Si la Xbox One S n’affichera donc cette résolution que pour les films/séries Blu-Ray 4K. La Xbox One X quant à elle aura bel et bien la 4K y compris dans les jeux compatibles. Même si tous les développeurs ne prendront pas forcément le temps d’adapter leur jeux lors de la sortie. Car plus votre résolution est haute plus la machine doit travailler pour calculer un plus grand nombres de pixels en même temps (d’où l’importance de la puissance).
Cela demande donc aux développeurs de se casser la tête pour bien choisir les options à activer ou non afin d’être certain que le jeu continue à être jouable en ayant augmenté la résolution. Et le temps c’est de l’argent ! Pour la Xbox One X, on risquerait bien du coup de voir une augmentation du prix de certains jeux si l’on désire les avoir compatibles 4K.

Comment je fais pour savoir si j’achète la Xbox One X ?
Beaucoup de sites s’appliquent à comparer les consoles pour savoir si oui ou non il faut acheter la Xbox One X. Pourtant je trouve que lorsque l’on comprend un tant soit peu ce que je viens d’expliquer ci-dessus le choix devient beaucoup plus clair. Ici je ne parle pas du prix, ni même de comparaison avec la PS4 Pro. Je pars du principe que vous avez envie d’une Xbox One X et que vous partez en connaissance de cause du prix. Car on pourrait débattre des heures de la légitimité de son prix assez élevé mais cela ne changera en rien le prix à payer au final.
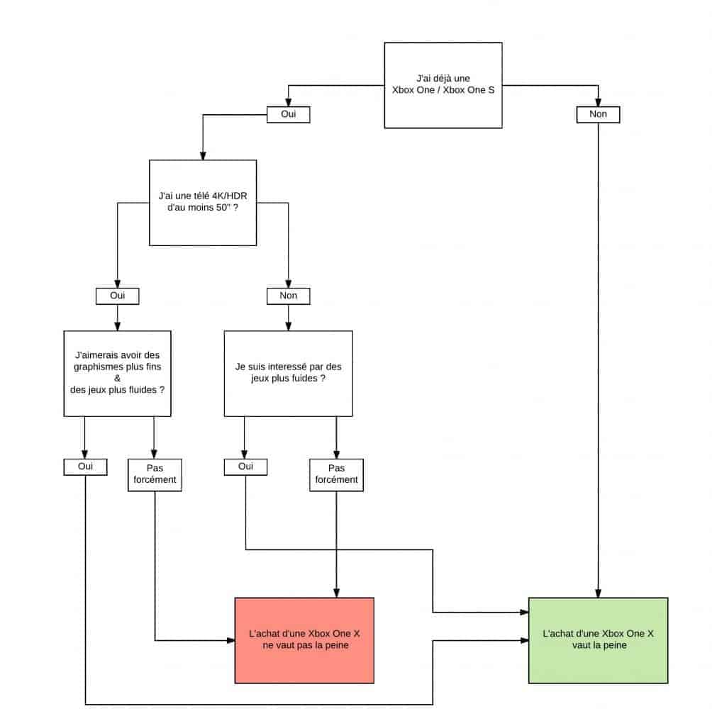
J’ai fait pour vous un petit diagramme qui pourrait vous faciliter la vie, du moins je l’espère :

En parcourant le diagramme vous comprendrez qu’il faut surtout d’abord savoir si votre télé/écran est capable d’afficher de la 4K. Microsoft dit que sur les télés non compatibles 4K la console fera une sorte d’optimisation, pour malgré tout améliorer votre image. Mais je peux vous assurer qu’à moins de dépasser les 45″/120cm la différence de définition ne vaudra pas la peine. Par contre effectivement la console restera capable de vous afficher des jeux plus fluides ou avec plus de détails comme : plus de fumée, une distance d’affichage plus lointaine, de meilleures effets d’ombres…
Et donc ? En conclusion on fait quoi ?
Prenons mon cas pour être dans le concret. J’ai une télé 55″ 4K et une Xbox One première génération. Certes cela me ferait plaisir d’avoir un affichage plus fin et de meilleurs effets. Mais étant donné que les jeux continueront à sortir pour ma console et que déjà en l’état je les trouve suffisamment beau et jouables. Et bien je fais partie de ceux qui répondront “pas forcément” dans mon diagramme. Dépenser 500 € pour une Xbox One X, alors qu’on est toujours sur une même génération, ne me paraît pas judicieux dans mon cas.
Reste donc à voir vos attentes dans ce domaine.
P.S : Pour les connaisseurs, je n’ai pas évoqué le HDR car j’estime que c’est (pour l’instant) un point dont quiconque peut aisément se passer.
Pour plus d’infos officielles n’hésitez pas à allez sur le site Xbox de Microsoft.
Et vous ? Vous comptez craquer malgré tout ? Donnez-nous votre opinion en commentaire.
À bientôt sur Sitegeek.
Frédéric Perez





“P.S : Pour les connaisseurs, je n’ai pas évoqué le HDR car j’estime que c’est (pour l’instant) un point dont quiconque peut aisément se passer.”
Completement pas d’accord.
Un film en 1080p avec HDR rend mieux qu’une film 4K sans HDR (par exemple sur netflix, la nouvelle serie StarTrek en 1080p HDR, va te donner un bien meilleur effet que Better Caul saul en 4K sans HDR)
Hello Georges,
Attention de ne pas mal comprendre ce que je dis. Je ne dis pas que le HDR est inutile mais simplement que l’on peut s’en passer assez facilement. Ce n’est finalement qu’une augmentation de la saturation des couleurs et des noirs pour rendre les images aussi réalistes que possible. Perso je suis d’accord avec toi pour dire que c’est encore mieux avec. Mais j’ai déjà entendu des personnes dire qu’il préférait leur série ou leur film sans cette option parce qu’ils trouvaient cela trop saturé. Alors qu’une meilleure définition ou des effets plus présent je n’ai jamais entendu personne s’en plaindre. ;-)
En tous les cas merci pour ton partage d’expérience.
x box one… xbone one S..X Box ONE X.. sont d’exellentes consoles….& multimedia.. LA DIFFERENCE SE FAIT UNIQUEMENT SUR LE CHOIX DES PROMOTION SUR LES JEUX..L’AVANTAGE A SONY…500 EURO..X BOX ONE X TRES BON PRIX PAR RAPPORT A LA SWITCH..MERCI MICROSOFT..BRAVO ..POURQUOI CRITIQUER LA X BOX ONE …J”AI LES 3 CONSOLES ET ENTIEREMENT SATISFAIT..MERCI NITENDO… SONY ..MICROSOFT